18079125625
网站首页
服务范围
关于我们
公司环境
检测设备
资质证书
新闻中心
在线留言
联系我们
行业解决方案
Industry Solutions
为各产业提供一站式
整体技术解决方案。
毒理实验
集中空调通风系统
消毒产品洁净环境采样
消毒产品备案
洁净工程检测
肥料和土壤调理剂检测
防护产品检测
动物饲料检测
有毒有害检测
空气净化检测
公共卫生检测
涉水产品检测
食品接触检测
食品安全检测
水资源检测
化妆品检测
食品检测
毒理检测
新闻中心
ABOUT US
新闻中心
新闻中心
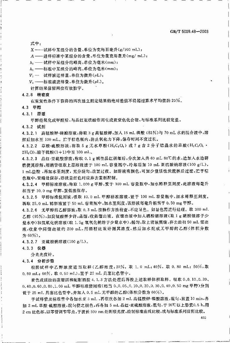
GBT5009.48-2003
723次
2019-02-01
上一篇:
GBT5009.41-2003
下一篇:
CJ 94-2005 饮用净水水质标准
相关新闻
Related news
更多
江西省认定机构2024年认定报备的第四批高新技术企业进行备案
南昌市中小企业服务局关于印发2023年南昌市中小企业公共服务
疫情肆虐时,我们在永新县检测!
2022中国(南昌)国际大健康产业大会暨博览会
全国统一服务热线:
18079125625
在线咨询
关于我们
|
新闻资讯
|
在线留言
|
联系我们
微信二维码
客服微信
毒理实验
|
集中空调通风系统
|
消毒产品洁净环境采样
|
消毒产品备案
|
洁净工程检测
|
肥料和土壤调理剂检测
|
防护产品检测
|
动物饲料检测
|
有毒有害检测
|
空气净化检测
|
公共卫生检测
|
版权所有©江西恒清检测技术有限公司 备案号:
赣ICP备19001728号-1
赣公网安备 36010902000675号
友情链接
江西百度
百度
在线咨询
1
留言咨询
询前表单
您好,请提供以下信息,马上为您接入客服沟通。
单位全称
姓名
联系电话
*
咨询内容
*
提 交
18079125625